분산형 버전 관리 시스템 작업 흐름 – 게으른 푸시 모델(lazy push model)
‘지난번’으로 시작하려 했는데 찾아보니 이 글이 벌써 1년이 다 됐네요. 네, 이번에도 작업 흐름에 대한 글입니다만 지난번과 달리 게으른(지연) 푸시가 중심입니다. 1년 전 당시에는...
The Dream of Super Surplus Power
May the force be with you.
‘지난번’으로 시작하려 했는데 찾아보니 이 글이 벌써 1년이 다 됐네요. 네, 이번에도 작업 흐름에 대한 글입니다만 지난번과 달리 게으른(지연) 푸시가 중심입니다. 1년 전 당시에는...
버전 관리가 대체 뭔가요, 먹는 건가요? 처음 버전 관리란 걸 시작할 당시에는 툴에 대해서는 전혀 모르던 때였습니다. 필요에 의해 버전 관리를 해야 한다는 건...
원문: http://bitquabit.com/post/rebasing-mercurial/ 자, 여러분은 git을 선택했습니다. 어쩌면 Mercurial을 선택했을지도 모르죠. 아무튼 지금껏 썼습니다. 문제는 “Merged with stable,” “merged with base” 또는 이와 비슷한 커밋 내용입니다. 이런...
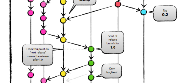
원문: http://stevelosh.com/blog/2010/06/mercurial-workflows-translation-branches/ 이 글은 다양한 Mercurial 작업 흐름을 설명하는 일련의 글에서 세 번째이다. 첫 번째에서는 가장 간단한, 필요할 때 브랜치를 만든다를 설명했고 두 번째는 전통적인...
원문: http://stevelosh.com/blog/2010/05/mercurial-workflows-stable-default/ 이 글은 다양한 Mercurial 작업 흐름을 설명하는 일련의 글 중 두 번째이다. 첫 번째에서는 가장 간단한, 필요할 때에 브랜치를 만든다를 설명했다. 여러분이 더...
원문: http://stevelosh.com/blog/2010/02/mercurial-workflows-branch-as-needed/ 얼마전 빈센트 드리에센(Vincent Driessen)이 성공적인 git 브랜치 모델(a successful git branching model)의 예에 대한 글을 올렸다. 그 글은 많은 git 사용자에게 매우 유용했기에...